首页> 政策法规 >地方政策 >文章详情

《甘肃省“新能源+”行动实施方案的通知》

发布者:CHIC | 日期:2026-04-02 | 来源:CHIC | 阅读:1746

2026年3月27日,甘肃人民政府印发《甘肃省“新能源+”行动实施方案的通知》,通知明确:

加快建设零碳园区。鼓励工业园区或重点用能企业建设地热能供暖和制冷系统。

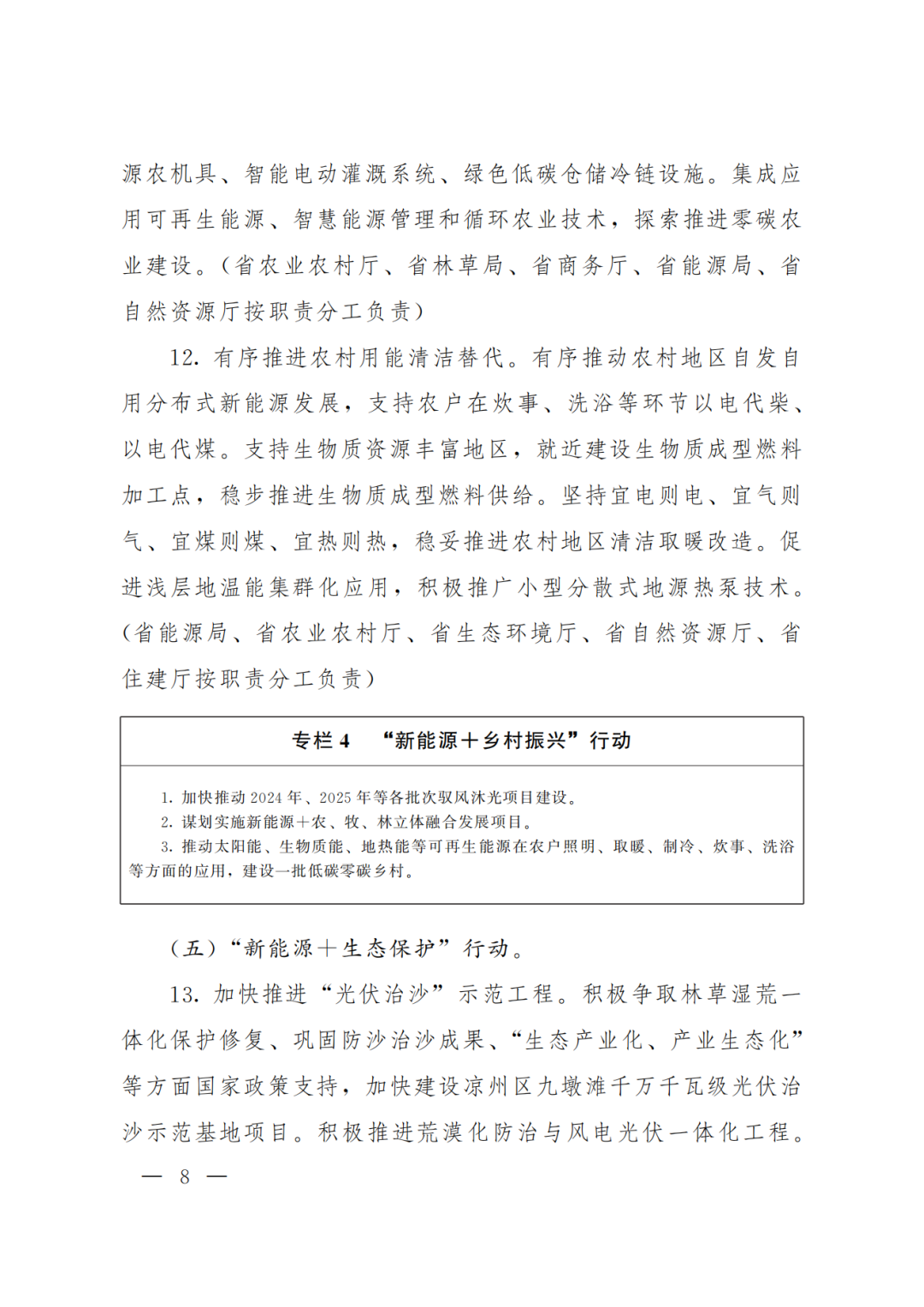
有序推进农村用能清洁替代。有序推动农村地区自发自用分布式新能源发展,支持农户在炊事、洗浴等环节以电代柴、以电代煤。支持生物质资源丰富地区,就近建设生物质成型燃料加工点,稳步推进生物质成型燃料供给。坚持宜电则电、宜气则气、宜煤则煤、宜热则热,稳妥推进农村地区清洁取暖改造。促进浅层地温能集群化应用,积极推广小型分散式地源热泵技术。

推动建筑用能清洁化。因地制宜利用太阳能、地热能、空气热能等可再生能源推进城镇建筑供热制冷清洁替代。加快构建以热电联产、工业余热回收等多种热源相互补充的清洁低碳供热模式。

原文如下:



图片
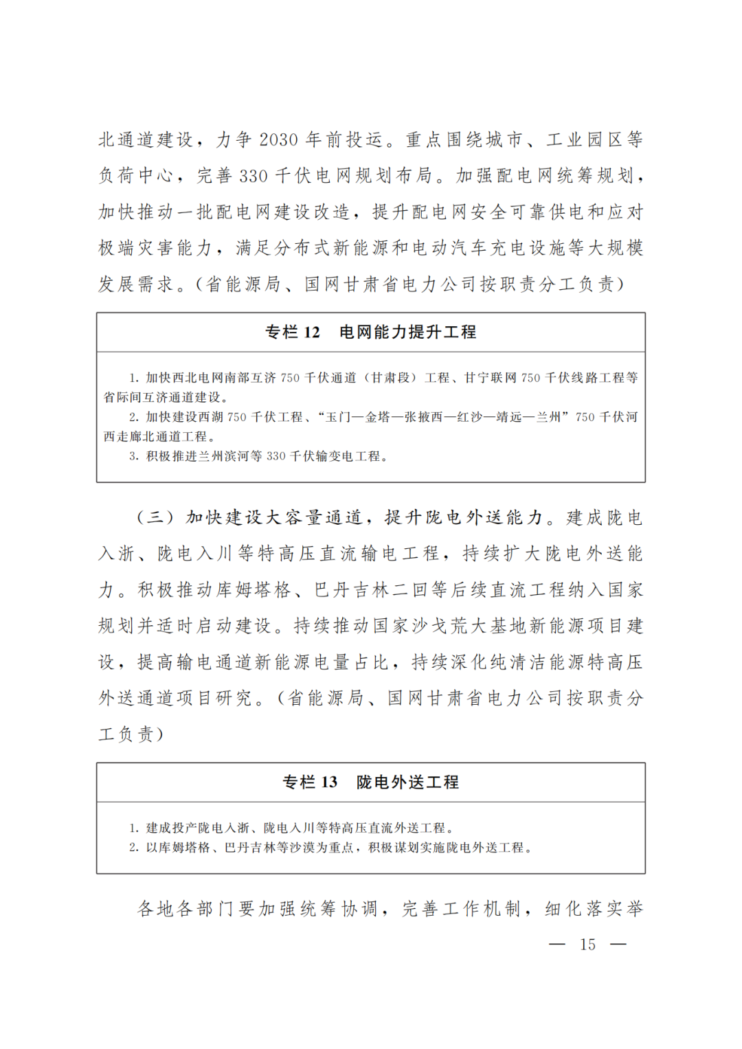
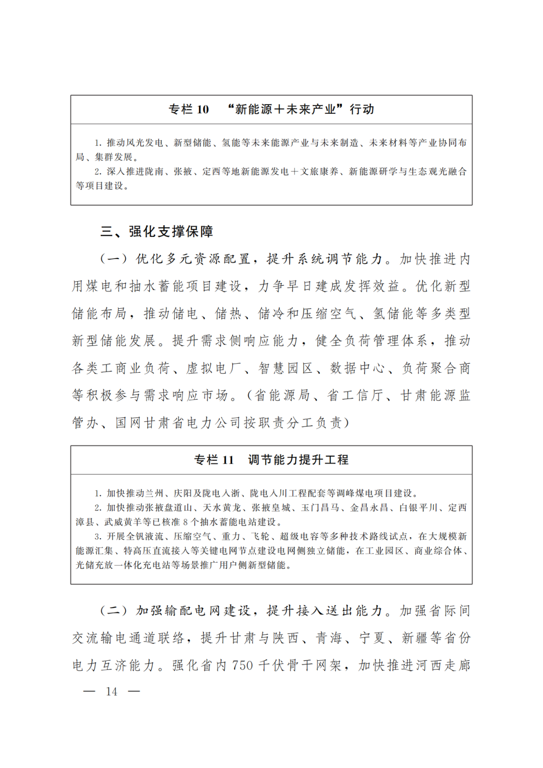
图片
图片
图片
图片
图片
图片
图片
图片
图片
图片
图片
图片
图片
图片
图片


CHIC官方微信

扫码关注公众号