首页> 政策法规 > >文章详情

关于印发河南省促进地热能供暖的指导意见的通知

发布者:河南省发改委 | 日期:2019-07-20 | 来源:河南省发改委 | 阅读:1830

各省辖市、省直管县(市)发展改革委、财政局、自然资源局、生态环境局、住房和城乡建设局、水利局,国网河南省电力公司:

现将《河南省促进地热能供暖的指导意见》印发给你们,请结合实际认真贯彻执行,确保各项任务落实到位。

 

附件:

1.河南省促进地热能供暖的指导意见

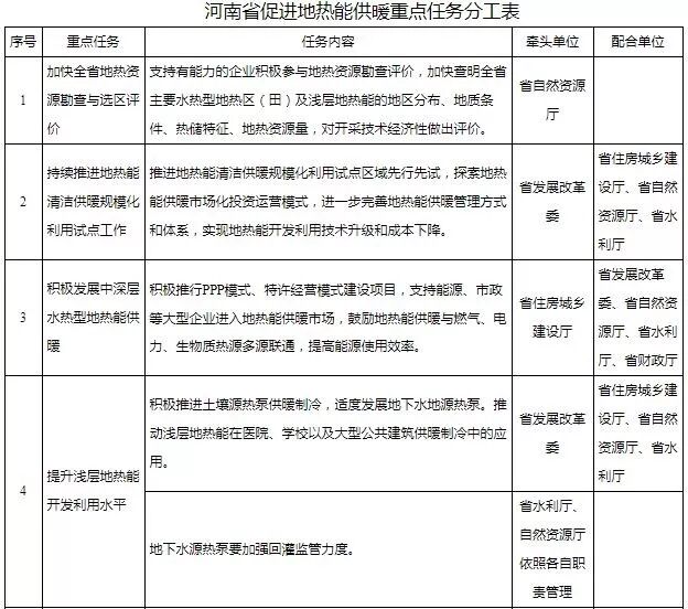
2.河南省促进地热能供暖重点任务分工表


河南省发展和改革委员会

河南省财政厅

河南省自然资源厅

河南省生态环境厅

河南省住房和城乡建设厅

河南省水利厅

2019年7月18日

 

附件1

河南省促进地热能供暖的指导意见

地热能资源储量大、分布广,是清洁、经济、可靠的可再生能源。科学开发利用地热能供暖,对促进我省能源结构转型、有效改善空气环境质量、保障人民群众温暖过冬具有重要意义。为促进我省地热能供暖科学、规范、高效开发利用,现提出以下意见:

一、指导思想

以习近平新时代中国特色社会主义思想为指导,全面贯彻党的十九大和十九届二中、三中全会精神,牢固树立新发展理念,践行习近平生态文明思想,着力促进地热能供暖体制机制创新,着力提高地热能供暖开发利用水平,着力加强规范管理,加快推广先进地热能供暖技术,推动与其它供暖方式有机衔接,形成多元化的清洁供暖格局,推动地热能供暖高质量发展。

二、基本原则和主要目标

科学规划,有序发展。按照地热资源量和分布特征,合理确定发展区域和路径,注重与地方经济社会发展总体规划、能源规划、集中供热规划相衔接,统筹安排,科学布局,促进地热能资源高效、合理利用。

政府引导,市场推动。制定实施有利于地热能供暖的政策措施,营造有利于地热能供暖的友好环境,充分发挥市场配置资源的决定性作用,吸引各类社会资本投资地热能供暖领域,实现合作共赢。

因地制宜,多元利用。根据地热资源特点和供暖需要,积极发展中深层水热型地热能供暖,合理开发利用浅层地热能供暖制冷。鼓励使用污水源和工业水源热泵供暖制冷。

保护优先,鼓励创新。坚持地热资源开发与环境保护并重,严格地热能供暖的监测监管,确保既不浪费资源、又不污染环境。鼓励开展地热能供暖的政策创新、模式创新、技术创新,不断完善政策体系,降低供暖成本。

主要目标:探索出地热能供暖市场化运营模式,初步建成地热能供暖标准体系和监测体系,形成较为完善的地热能供暖政策体系和规模化地热能供暖市场,带动地热勘查开发和相关装备制造业发展。

三、重点任务

(一)加快全省地热资源勘查与选区评价

结合现有地热资源调查结果,按照“政府引导、企业参与”的原则,支持有能力的企业积极参与地热资源勘查评价,加快查明全省主要水热型地热区(田)及浅层地热能的地区分布、地质条件、热储特征、地热资源量,对开采技术经济性做出评价,为地热能供暖提供合理依据。

(二)持续推进地热能清洁供暖规模化利用试点工作

通过推进郑州市、开封市、安阳市、新乡市、濮阳市、三门峡市、周口市及兰考县、永城市、鹿邑县、新蔡县地热能清洁供暖规模化利用试点区域的先行先试工作,探索地热能供暖的市场化投资运营模式,进一步完善地热能供暖管理方式和体系,实现地热能开发利用技术升级和成本下降,增强地热能供暖的市场竞争力,不断提高地热能供暖在全省清洁取暖中的占比。

(三)积极发展中深层水热型地热能供暖

按照“取热不取水、采灌平衡、以灌定采”的原则,在严格保护地热资源和生态环境前提下,在地热资源富集地区和集中供热未覆盖的区域,可优先将中深层地热能供暖作为城镇冬季清洁采暖的重要方式(中深层水作为居民生活供水水源的区域除外)。积极推行PPP模式、特许经营模式建设项目,支持能源、市政等大型企业进入地热能供暖市场,鼓励地热能供暖与燃气、电力、生物质热源多源联通,提高能源使用效率。

(四)提升浅层地热能开发利用水平

按照“因地制宜、集约开发、加强监管、注重环保”的原则,在安全稳定、环境友好基础上,积极推进土壤源热泵供暖制冷。适度发展地下水地源热泵,重点支持浅层地热能在医院、学校以及大型公共建筑供暖制冷需求中的应用。地下水源热泵要加强回灌监管力度。

(五)建立全省地热能供暖监测体系

运用互联网、物联网融合技术,建立覆盖全省的地热资源监测系统,加强对地热能开发和环境影响的监测和评价,新建地热井必须安装在线监测系统,老旧地热井具备改造条件的逐步加装监测系统,及时传送开采量、回灌量、地下水位、温度等数据,对开发过程实行动态监测、动态调整,保障政府相关部门在线监管需要,提高我省地热能供暖管理信息化、智能化、科学化水平。

(六)完善地热能供暖产业服务体系

组建产学研相结合的技术创新体系,充分发挥地热能开发创新平台及重点企业技术优势,加大地热能供暖关键技术研发力度,推广先进适用新技术、新产品,建立河南省地热能供暖标准体系,完善地热能调查评价、勘探、钻井、开发、应用等标准规范,加快制定我省地热能供暖运行维护、地热能监测技术等标准规范,实现全程服务,推进产业化进程,培育行业龙头企业。

四、组织实施

(一)开展地热资源详查,编制规划。具备地热能供暖条件的省辖市、直管县(市)人民政府要组织开展辖区内地热资源详查,编制省辖市、直管县(市)地热能供暖专项规划并组织实施。

(二)建立工作协调推进机制。按照“责任共担、信息共享、联动监管”原则,省发展改革委统筹负责地热能供暖工作,指导地方制定地热能供暖发展规划;省住房城乡建设厅指导地方开展地热能供暖与市政集中供热对接联网试点,宣传推广成功经验;省自然资源厅负责地热资源勘查、矿权管理及开发利用监管;省水利厅负责地热取水许可管理;省生态环境厅负责地热能供暖环境影响的监督管理;省地矿局负责建立覆盖全省的地热能供暖监测平台。

(三)简化项目办理手续。地热能供暖项目实行备案管理,相关部门要深入推动项目建设“放管服”改革,研究提出简化项目办理措施,开辟项目绿色办理通道,推动多评合一、容缺办理、并联审批,缩短项目办理时限,加强事中、事后监管。

(四)加大政策支持力度。地热能集中供暖价格由市级价格部门制定执行;不属于集中供暖的,由供暖企业按照“同质同价”的原则,参照其它清洁供暖方式制定地热能取暖价格。地热能供暖制冷企业用电价格按照《河南省发展改革委关于转发〈国家发展改革委关于印发北方地区清洁供暖价格政策的意见的通知〉的通知》(豫发改价管〔2017〕1089号)执行。地源热泵回灌的,可按照有关规定享受较低的税额标准。地热能供暖管网建设享受当地政府清洁取暖或新能源应用相关支持政策。支持符合条件的企业发行绿色债券和申请各级财政资金扶持。支持社会资本发起设立绿色基金,促进地热能供暖项目股权融资。引导金融机构加大对地热能供暖项目绿色信贷投放。


附件2


CHIC官方微信

扫码关注公众号